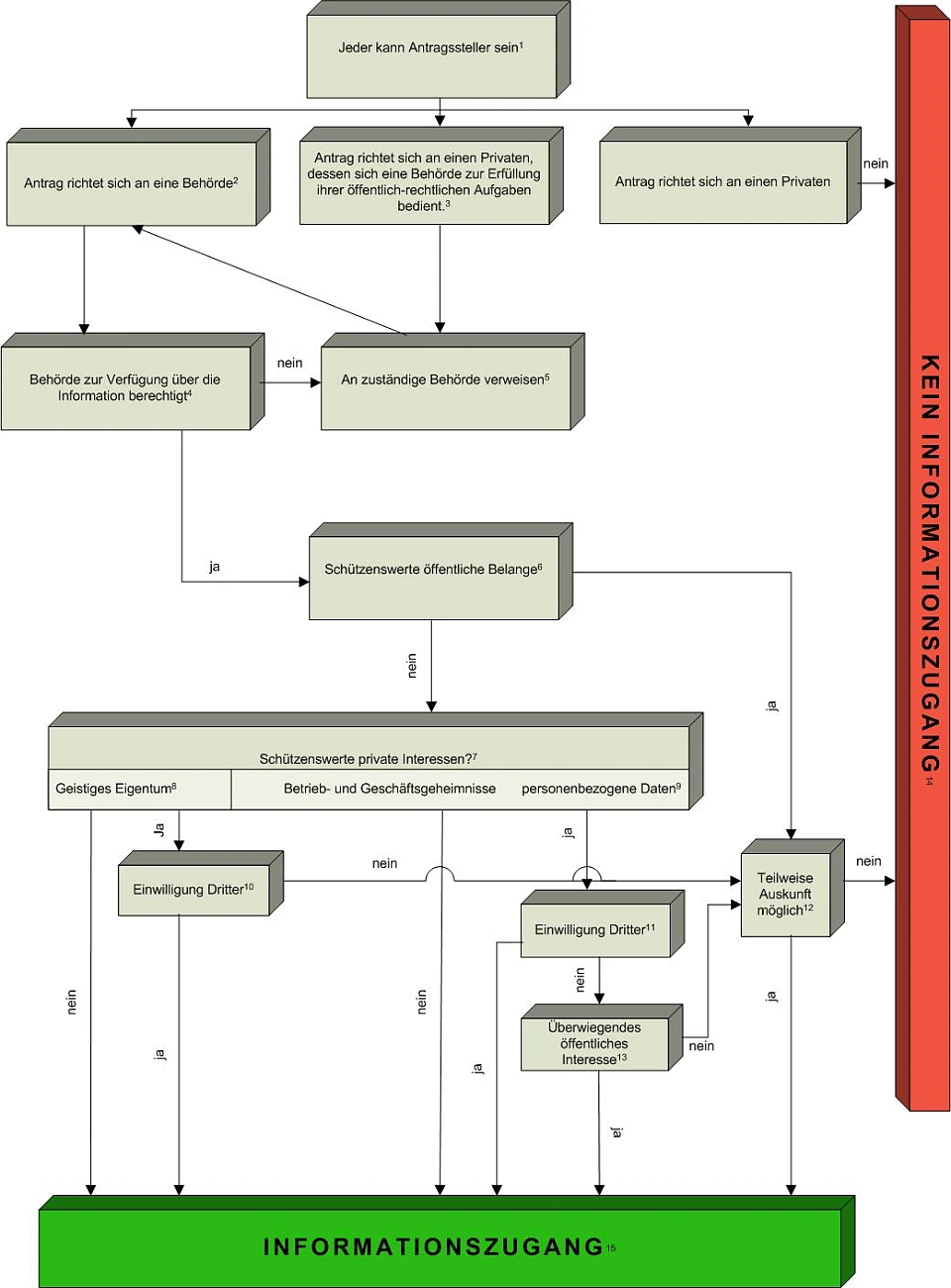
Antragsverfahren nach dem Bremer Informationsfreiheitsgesetz
Eine Link mit der Beschreibung der Grafik ist in Textform über der Grafik zu finden.
Antragsverfahren nach dem Bremer Informationsfreiheitsgesetz
Eine Link mit der Beschreibung der Grafik ist in Textform über der Grafik zu finden.