Sie sind hier:

Antragsverfahren nach dem Bremer Informationsfreiheitsgesetz

Beschreibung des Antragsverfahrens in Textform

Antragsverfahren nach dem Bremer Informationsfreiheitsgesetz
Antragsverfahren nach dem Bremer Informationsfreiheitsgesetz

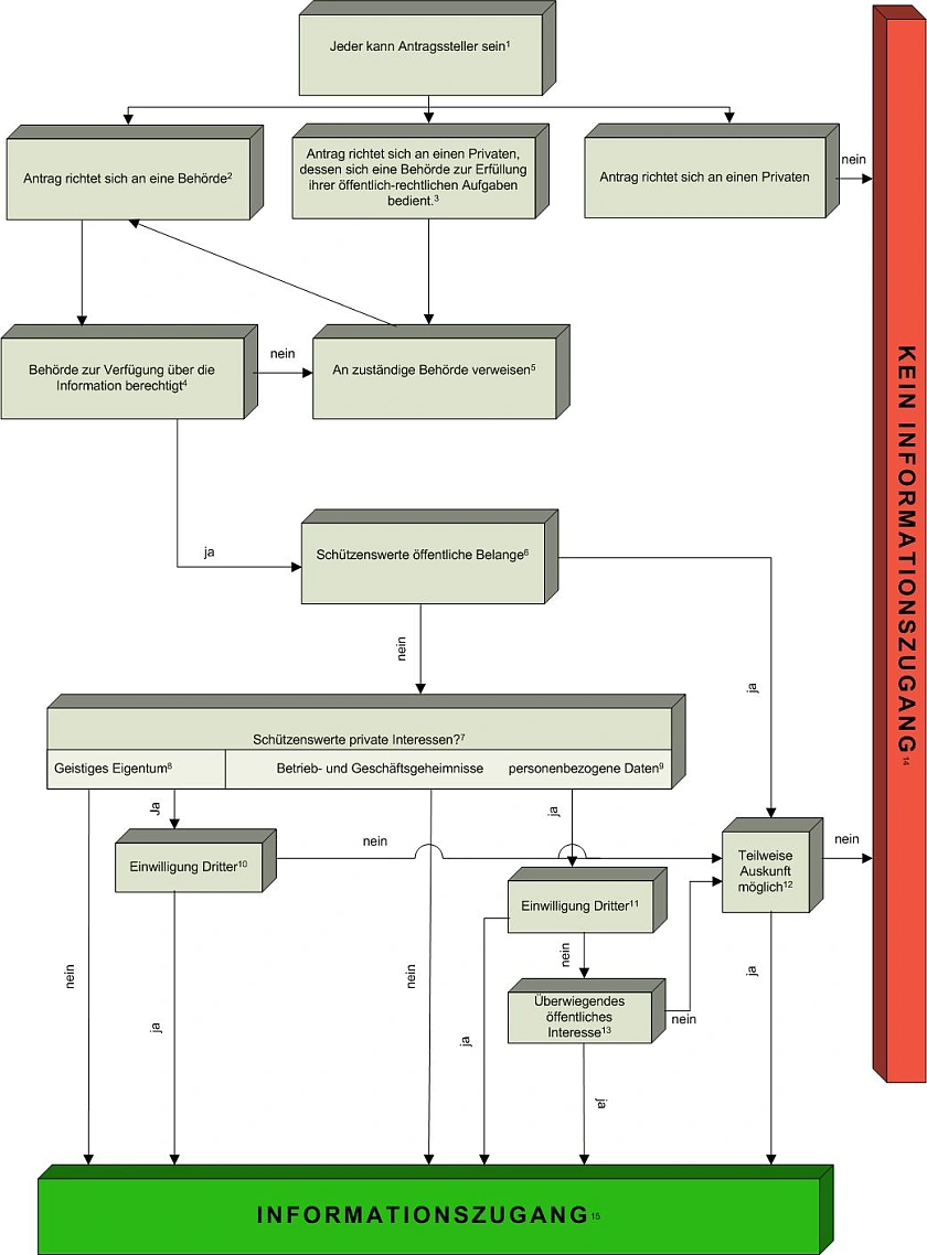
Erläuterungen zum Schaubild

1) Informationszugangsrecht

Das Informationszugangsrecht steht allen natürlichen und juristischen Personen unabhängig von ihrer Staatsbürgerschaft oder ihrem Wohnsitz zu. Der Nachweis eines rechtlichen, berechtigten oder sonstigen Interesses ist grundsätzlich nicht erforderlich (§ 1 Absatz 1 Satz 1 BremIFG). Nur bei Anträgen die Daten Dritter betreffen, ist eine Begründung erforderlich (§ 7 Absatz 2 Satz 3 BremIFG).

2) Zugangsverpflichtung von Behörden

Zugangsverpflichtet sind Behörden des Landes, der Gemeinden und der sonstigen der Aufsicht der Landes unterstehenden juristischen Personen des öffentlichen Rechts und deren Vereinigungen sowie sonstige Organe und Einrichtungen des Landes und der Gemeinden, soweit sie öffentlich-rechtliche Verwaltungsaufgaben wahrnehmen (§ 1 Absatz 1 Satz 1 und 2 BremIFG).

3) Zugangsverpflichtung von Privaten, die eine öffentlich rechtliche Aufgabe wahrnehmen

Zugangsverpflichtet sind auch juristische oder natürliche Personen des Privatrechtes soweit sie mit der Erfüllung von öffentlich-rechtlichen Aufgaben betraut sind (§ 1 Absatz 1 Satz 3 BremIFG), zum Beispiel der Flughafen Bremen oder die Bremer Investitionsgesellschaft (BIG). Der Antrag richtet sich hier gegen die öffentliche Stelle, die sich des Privaten zur Aufgabenerfüllung bedient (§ 7 Absatz 2 Satz 2 BremIFG).

4) verfügungsberechtigte Behörde

Zugangsverpflichtet ist nicht die Stelle, bei der die begehrten Informationen tatsächlich vorhanden sind, sondern die Stelle, die rechtlich befugt ist, über die Informationen zu verfügen (§ 7 Absatz 2 Satz 2 BremIFG). An einer Zugangsverpflichtung fehlt es demzufolge zum Beispiel hinsichtlich vorübergehend beigezogener Informationen einer anderen öffentlichen Stelle, die nicht Bestandteil der eigenen Vorgänge werden sollen (§ 3 Nummer 5 BremIFG). Wird der Antrag bei einer falschen öffentlichen Stelle eingereicht, so soll diese den Antrag an die zuständige Stelle weiterleiten.

5) Weiterleitung zur verfügungsberechtigten Behörde

Wird der Antrag bei einer nicht zuständigen Behörde oder einen für eine Behörde Tätigen gestellt, wird der Antrag nicht abgewiesen, sondern an die zuständige Behörde weitergeleitet. Darüber hat die weiterleitende Behörde den Antragssteller zu informieren.
Der Lauf der gesetzlichen Fristen beginnt erst mit Eingang bei der zuständigen Behörde.

6) schützenswerte öffentliche Belange

Der Zugang zu amtlichen Informationen kann schützenswerte öffentliche Belange berühren.
Ein Anspruch auf Informationszugang besteht nicht, wenn das Bekanntwerden der Information nachteilige Auswirkungen auf bestimmte hochrangige öffentliche Belange haben kann. Hierzu zählen zum Beispiel die Beziehungen Bremens zu anderen Staaten, den Bund und andere Länder, Kontroll- und Aufsichtsaufgaben bestimmter Behörden sowie laufende strafrechtliche Ermittlungs- und Gerichtsverfahren (§ 3 Nummer 1 BremIFG).
Ein Anspruch auf Informationszugang besteht ferner nicht, wenn das Bekanntwerden der Information zum Beispiel

  • die öffentliche Sicherheit gefährden kann,
  • die Vertraulichkeit internationaler Verhandlungen beeinträchtigen wird,
  • geeignet wäre, die fiskalischen Interessen des Landes, der Gemeinden oder der sonstigen der Aufsicht des Landes unterstehenden juristischen Personen des öffentlichen Rechts im Wirtschaftsverkehr zu beeinträchtigen,
  • die Information besonderen Geheimhaltungs- oder Vertraulichkeitspflichten unterliegt oder vertraulich übermittelt wurde und das Interesse des Dritten an der vertraulichen Behandlung fortbesteht (§ 3 Nummer 2, 3, 4, 6 und 7 BremIFG).

Kein Anspruch auf Informationszugang besteht gegenüber dem Landesamt für Verfassungsschutz und sonstigen Stellen mit vergleichbarer Sicherheitsempfindlichkeit sowie Radio Bremen in Bezug auf journalistisch-redaktionelle Informationen (§ 3 Nummer 8 und 9 BremIFG).

Der Antrag auf Informationszugang soll zu Entwürfen und vorbereitenden Arbeiten abgelehnt werden, soweit durch die Bekanntgabe der Erfolg einer Entscheidung oder einer bevorstehenden behördlichen Maßnahme vereitelt würde. Es besteht aber kein pauschaler Schutz für laufende Verwaltungsverfahren. Es werden lediglich bestimmte unmittelbar entscheidungsvorbereitende Dokumente zeitweilig dem Zugriff entzogen. Die Einschränkungen gelten nur, bis der Entscheidungsprozess abgeschlossen ist. Von diesem Abschluss soll der Antragssteller informiert werden (§ 4 Absatz 2 BremIFG).

7) schützenswerte private Interessen

Der Zugang zu amtlichen Informationen kann schützenswerte private Interessen, in Gestalt von personenbezogenen Daten, geistigem Eigentum oder Betriebs- und Geschäftsgeheimnissen berühren.
Wird durch den Antrag auf Informationszugang das schutzwürdige Interesse eines Dritter berührt, gibt die Behörde ihm schriftlich Gelegenheit zur Stellungnahme innerhalb eines Monats (§ 8 Absatz 1 BremIFG).

8) geistiges Eigentum

Zum geistigen Eigentum gehören insbesondere Urheber-, Marken-, Patent-, Gebrauchs- und Geschmacksmusterrechte. Amtliche Werke fallen nicht unter den Schutz (§ 6 Absatz 1 Satz 1 BremIFG).

9) Betriebs- und Geschäftsgeheimnisse, personenbezogene Daten

Betriebs- und Geschäftsgeheimnisse sind alle auf ein Unternehmen bezogene Tatsachen, Umstände und Vorgänge, die nicht offenkundig, sondern nur einem begrenzten Personenkreis zugänglich sind und an deren Nichtverbreitung der Rechtsträger ein berechtigtes Interesse hat. Ein berechtigtes Interesse liegt vor, wenn das Bekanntwerden einer Tatsache geeignet ist, die Wettbewerbsposition eines Konkurrenten zu fördern oder die Stellung des eigenen Betriebs im Wettbewerb zu schmälern oder wenn es geeignet ist, dem Geheimnisträger wirtschaftlichen Schaden zuzufügen (§ 6 Absatz 2 BremIFG). Unternehmen sind gehalten, bei Angaben gegenüber informationspflichtigen Stellen Betriebs- und Geschäftsgeheimnisse zu kennzeichnen und das Geheimhaltungsinteresse darzulegen und zu begründen (§ 6 Absatz 3 Satz 1 und 2 BremIFG).

Personenbezogene Daten sind alle Informationen, die sich auf eine identifizierte oder identifizierbare natürliche Person beziehen (Artikel 4 Nummer 1 Datenschutzgrundverordnung)
Besondere Kategorien personenbezogener Daten im Sinne des Artikel 9 Absatz 1 Datenschutzgrundverordnung, zum Beispiel zur Gesundheit, Religion, politischen Meinung, zum Sexualleben oder zur Gewerkschaftsangehörigkeit dürfen nur mit Einwilligung des Betroffenen übermittelt werden (§ 5 Absatz 1 Satz 2 BremIFG).

10) Einwilligung Dritter bei geistigem Eigentum oder Betriebs- und Geschäftsgeheimnissen

Steht dem Informationszugang der Schutz geistigen Eigentums entgegen, darf die Behörde den Zugang nur gewähren, wenn der Rechteinhaber hierin einwilligt. Erteilt der Rechteinhaber seine Einwilligung, muss die Behörde unabhängig von ihrer eigenen Wertung den Zugang zu den Informationen gewähren. Eine eigene Ermessensentscheidung ihrerseits ist nicht mehr möglich (§ 6 Absatz 1 Satz 1 BremIFG). Dessen ungeachtet bleiben die Ausschlussgründe zum Schutz öffentlicher Interessen (§§ 3, 4 BremIFG) bestehen.

11) Einwilligung Dritter bei Geschäfts- und Betriebsgeheimnissen und personenbezogenen Daten

Erteilt der Betroffene seine Einwilligung, muss die Behörde unabhängig von ihrer eigenen Wertung den Zugang zu den Informationen gewähren. Eine eigene Ermessensentscheidung ihrerseits ist nicht mehr möglich. Hat der Dritte hingegen nicht eingewilligt und bezieht sich der Antrag nicht auf besondere Arten personenbezogener Daten, ist die Behörde zu einer Abwägung verpflichtet (§ 5 Absatz 1 Satz 1, § 6 Absatz 1 Satz 2 BremIFG).

12) Teilauskunft

Steht eine Ausnahme nur dem Zugang zu einem Teil des Dokuments entgegen, hat der Antragsteller grundsätzlich Anspruch auf Zugang zu dem Rest des Dokuments. Die Teile des Dokuments, die nicht zugänglich gemacht werden dürfen, sind zum Beispiel durch Schwärzung oder Abtrennung unkenntlich zu machen (§ 7 Absatz 3, § 6 Absatz 3 Satz 3 BremIFG).

13) Interessenabwägung

Sollte der Dritte nicht in die Offenbarung seiner personenbezogenen Daten oder Geschäfts- und Betriebsgeheimnisse eingewilligt haben, ist die Behörde dazu verpflichtet zu prüfen, ob das Informationsinteresse des Antragsstellers oder der Allgemeinheit das schutzwürdige Interesse des Dritten überwiegt. Liegt ein überwiegendes Informationsinteresse vor, sind die Informationen auch ohne die Einwilligung des Dritten freizugeben. Einem besonderen Schutz im Rahmen der Abwägung unterliegen Informationen, die im unmittelbaren Zusammenhang mit dem Dienst- oder Amtsverhältnis eines Dritten stehen (§ 5 Absatz 2 BremIFG).
Einem geringeren Schutz unterliegen bestimmte funktionsbezogene Angaben von Amtsträgern, wie Name, Berufs- und Funktionsbezeichnung, Büroanschrift und Telefonnummer (§ 5 Absatz 3 und 4 BremIFG). Einem geringeren Schutz unterliegen auch Verträge der Daseinsvorsorge, Vergütungsverträge für die Erstellung von Gutachten ab einem Gegenstandswert von 5 000 Euro und sonstige Verträge ab einem Gegenstandswert von 50 000 Euro, wenn dem Betroffenen durch die Offenbarung der Betriebs- oder Geschäftsgeheimnisse kein wesentlicher wirtschaftlicher Schaden entstehen würde (§§ 6a Absatz 1 Satz 1, 6b Absatz 1 Satz 1 BremIFG).

14) Verwehrung des Informationszugangs

Soweit die Behörde einen Antrag auf Informationszugang ganz oder teilweise ablehnt, hat sie mitzuteilen, ob und wann der Informationszugang ganz oder teilweise zu einem späteren Zeitpunkt voraussichtlich möglich ist (§ 9 Absatz 2 BremIFG), zum Beispiel nach Abschluss eines behördlichen Entscheidungsprozesses. Wird der Antrag auf Zugang abgelehnt, dürfen hierfür keine Gebühren erhoben werden (§ 10 Absatz 2 Satz 2 BremIFG).

15) Gewährung des Informationszugangs

Die Auskunft über die Informationen kann schriftlich, mündlich oder elektronisch erfolgen. Dabei besteht seitens der Behörde keine Pflicht die Richtigkeit der Informationen zu prüfen. Der Antragssteller darf Notizen machen und Ablichtungen oder Ausdrucke anfertigen lassen. Beim Informationszugang ist eine etwaige Beteiligung Dritter zu beachten (§ 8 Absatz 1 und 2 BremIFG). Der Zugang sollte unverzüglich erfolgen, aber spätestens mit Ablauf eines Monats seit Antragseingang. Bei umfangreichen und komplexen Anträgen gilt eine Frist von zwei Monaten (§ 7 Absatz 6 BremIFG). Bei Beteiligung Dritter verlängert sich die Frist entsprechend (§ 8 BremIFG).

Sie können

Der Landesbeauftragte für Datenschutz und Informationsfreiheit der Freien Hansestadt Bremen

Georgstraße 122-124
27570 Bremerhaven


anrufen, wenn Sie Ihr Recht auf Informationszugang als verletzt ansehen (§ 13 Absatz 1 Bremer Informationsfreiheitsgesetz).
Register · Marco Seifert